慕康生技醫藥股份有限公司
  • 關於慕康
    • 關於慕康
    • 歷史沿革
    • 經營理念
    • 競爭優勢
  • 產品資訊
    • 醫療生技類
  • 最新消息
    • 公司重大訊息
    • 產品相關訊息
    • 活動促銷訊息
  • 投資人專區
    • 財務資訊
    • 股東專區
    • 公司治理專區
  • 人才招募
English
首頁 聯絡我們 English
   

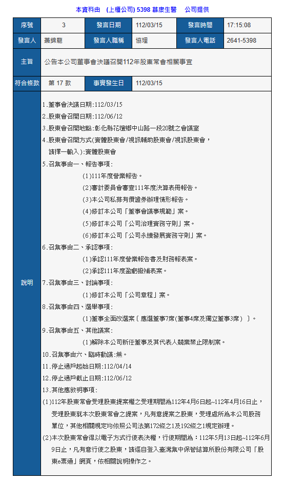
公告本公司董事會決議召開112年股東常會相關事宜

  • 首頁
  • 最新消息
  • 公司重大訊息
  • 股東會訊息

最新消息

  • 重大訊息
  • 股東會訊息


   
回上層
關於慕康
產品資訊
最新消息
投資人專區
人才招募
慕康生技醫藥股份有限公司
(育新企業股份有限公司)
地址:新北市汐止區大同路一段239號16樓之1
電話:+886-2-2641-5398
傳真:+886-2-2641-6318
上班時間:星期(一) 至 星期(五) / 上午8:30 至 下午5:30
.